欢迎加入:2023年自考备考微信交流群,与其他自考生一起互动、学习探讨,提升自己
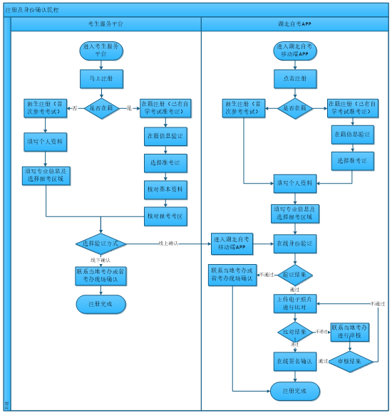
湖北省2023年4月自学考试考生注册与身份确认流程
相关阅读:湖北省教育考试院:2023年4月高等教育自学考试网上报名须知
参加我省自学考试的考生请先在自学考试考生服务平台或者湖北自考APP完成注册。注册完成后方可报考。注册与身份确认流程图如下:

一、考生注册
考生注册分为新生注册和在籍考生注册。
1.新生注册。首次报考的新生可通过以下两种途径进行新生注册:
(1)打开考生服务平台,在登陆页面选择“马上注册”。再选择新生注册,根据提示按要求完整、准确填写个人资料、报考专业等相关信息,并选择考区(考区一旦确认,不得自行更改,如需调整,须履行考区变更手续)。信息录入成功后,注册状态为预注册,在湖北自考APP上做网上验证或线下联系当地自考办现场确认,确认完成后,注册成功,收到准考证号和8位随机密码的短信。
(2)下载安装在湖北自考APP,选择新生注册,根据提示要求完整准确填写个人资料,报考专业信息,并选择考区(考区一旦确认,不得自行更改,如需调整,须履行考区变更手续),再进行网上验证,验证后完成注册。收到准考证号和8位随机密码的短信。
2.在籍考生注册。
非首次报考,已取得过湖北省自学考试准考证号的考生,即在籍考生。通过以下途径进行在籍注册:
(1)打开考生服务平台,在登陆页面选择“马上注册”—“在籍注册”,填写身份证号,姓名和准考证号,考生服务平台将显示考生登记过的在籍信息。在籍考生持有或获得过多个自学考试准考证号的,注册时只能选择其中一个准考证号,核对个人基本信息和报考考区,确认无误后提交,然后在湖北自考APP上做网上验证或线下联系当地考办现场确认,确认完成后,注册成功,将于注册手机上收到准考证号和8位随机密码的短信。
(2)下载安装湖北自考APP,选择在籍注册,根据填写身份证号,姓名和准考证号,系统显示注册过的在籍信息,再选择准考证,核对基本资料和报考考区,确认无误后,再进行网上验证,验证完成后,注册成功,于注册手机上收到准考证号和8位随机密码的短信。
二、注册信息维护
考生若遗忘考生服务平台登录用户名和密码的,可通过绑定的手机号重置密码,如无法找回时,请考生本人持二代居民身份证原件到考籍所在地教育考试机构重置。因考生本人操作导致用户名和密码泄露、信息填写错误或填写他人手机号码带来的后果,由考生自行承担。
首次报考自学考试专升本专业的考生,在网上注册时应认真、准确填写专科及以上学历信息。考生服务平台将与中国高等教育学生信息网(以下简称学信网)联网,自动核验相关考生的前置学历信息。前置学历信息验证不通过的,请按照平台要求出具相关证明材料并上传。其中需出具《中国高等教育学历认证报告》《教育部学历证书电子注册备案表》的考生可登录学信网申请办理相关材料。
三、身份确认
考生信息录入完成,进入身份确认阶段。身份确认有网上验证和现场确认两种方式,请广大考生优先使用网上验证方式,如因证件更新、迁户、军人身份等情况查询不到身份信息的,再进行现场确认。其中网上验证的考生可自行下载“湖北自考”APP进行身份确认;现场确认的考生,根据各报考所在地教育考试机构公布的时间和地点(附件4)及时完成身份确认。助学班考生由所在助学单位进行现场身份确认。
1.网上验证:考生可通过“湖北自考”APP按提示首先上传身份证反面照片(含头像和个人信息面),然后按照提示录制并上传清晰朗读数字的视频,完成人脸识别比对,最后上传电子证件照(免冠蓝底,480像素×640像素,分辨率300dpi,压缩后文件大小一般在20KB至40KB,文件扩展名应为JPG),系统自动与身份证比对验证身份。身份验证通过者,即可报考相关课程、缴纳相关考试费用;身份验证未通过者,需重新按要求进行身份验证,验证最多只有三次。网上验证不通过的考生,请进行现场确认。身份验证过程中上传的证件照将用于考试通知单打印、毕业证办理及其他业务,请严格按照要求,上传本人近期电子证件照,否则后果自负。
2.身份确认具体流程如下:

第一步:进入手机移动端
(1)从电脑浏览器进入湖北省高等教育自学考试考生服务平台(https://zk.hbea.edu.cn/portal-web/):

(2)微信扫描上图中扫描手机APP二维码下载安装“湖北自考”APP 。
(3)进入“湖北自考”APP,默认以游客方式登陆,主界面,如下图:


第二步:进入身份验证
(1)点击身份验证按钮,输入基本信息核对个人信息:

(2)点击进入身份验证,提示请准备本人蓝底登记照片和二代身份证:

(3)点击确定,进入湖北自学考试在线身份验证页面:

第三步:开始验证
(1)点击开始验证,进入拍摄身份证人像面页面:

(2)点击“开始拍摄”,对本人的身份证人像面进行拍照上传,上传后系统自动获取身份证头像、姓名、身份证号:

(3)点击下一步拍摄视频,进行视频头像动态验证识别,拍摄不清淅,可点击重新拍摄:

(4)记住需要朗读的数字,倒计时结束后,点击“记下了,开始拍摄”按钮。使用前置摄像头,用普通话录制一段3—5秒的视频并上传:

(5)系统自动进行身份验证,如果验证不通过,验证结果会显示失败,点击右上角退出验证,会回到开始验证页面,可进行重新验证。
如果验证成功,验证结果会显示成功,点击右上角退出验证,继续下一步操作。:

如果验证失败,验证结果会显示失败,此时可退出重新上传身份证及视频,最多验证三次,不通过请到当地自考办现场刷证和拍照。
第四步:上传准考证相片
(1)点击上传照片,选择符合上面要求的蓝底登记照相片上传:

(2)如果照片不符合要求或者不是本人,会提示验证失败:

此时,考生可选择“重新验证”或“人工审核”,若选择上传电子照片人工审核,需重新选择上传蓝底照,待当地自考办人工审核,审核驳回需重新上传,审核通过则进行下一步,上传成功后,自动跳转到下一步。
第五步:签名确认
(1)在上图中手写签名:

(2)点击确认并提交后,提示签名成功:

(3)点击确定按钮,完成网上验证,考生已绑定手机号将收到准考证号和随机8位数字密码短信:

三、注册完成
注册完成将生成准考证号,请考生牢记并保存,该准考证号将用于课程报考、考试通知单打印、免考、转考及毕业申请等相关业务办理。
上文资讯是华夏大地教育网整理的关于“湖北自考新生必看!2023年4月自学考试考生注册与身份确认流程”的内容,了解其他相关资讯,请来华夏大地教育网。